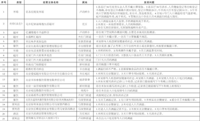
为切实做好常态化的疫情防控工作,促进疫情防控“四方责任”的落实,防范“两节”期间因人员流动、聚集带来的风险,丰台区市场防疫工作组对市场经营主体落实疫情防控措施情况进行了执法检查。区市场防疫工作组在检查中发现有部分市场主体存在以下疫情防控措施落实不严的问题,主要包括从事冷冻食品销售的从业人员不戴口罩;消杀、人员健康登记不准确不属实;销售环境脏乱、有污水;入口处未落实测温验码,进出人员不佩戴口罩,未保持安全的社交距离;无照销售海鲜冷冻食品;特别是地下空间阴暗潮湿经营进口冷冻食品存在重大防控风险隐患,通风条件不达标;部分美团、饿了么等第三方平台的外卖人员未按要求戴口罩取食品等。现将名单通报如下:







