关于北京华丰园林工程有限公司涉嫌虚假登记情况的公示-北京市丰台区人民政府网站
市场监督公告
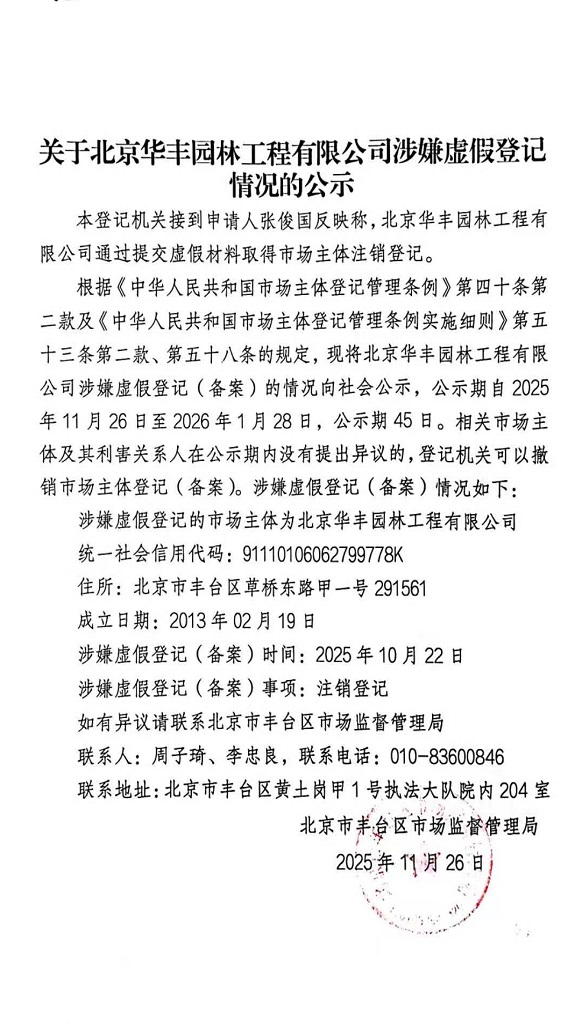
关于北京华丰园林工程有限公司涉嫌虚假登记情况的公示

日期: 2025-11-26 12:55 来源: 区市场监管局

字体:

附件:

移动版

主办:北京市丰台区人民政府办公室  承办:北京市丰台区政务服务和数据管理局  政府网站标识码:1101060001  京ICP备20013709号-1 京公网安备11010602060030号

主办:北京市丰台区人民政府办公室
承办:北京市丰台区政务服务和数据管理局
技术服务热线:010-87016810
技术服务邮箱:ftzwjxxgkk@mail.bjft.gov.cn
网站标识码:1101060001 京ICP备20013709号
京公网安备11010602060030号

您访问的链接即将离开“北京市丰台区人民政府”门户网站 是否继续?