目 录
1总则
1.1目的与意义
1.2适用范围
1.3工作原则
1.4燃气突发事件分级
1.5应急预案体系
2组织机构与职责
2.1指挥机构
2.2工作机构
2.3成员单位及职责
2.4街镇指挥机构
2.5燃气使用单位
2.6专家顾问
3监测预警与预警响应
3.1预防监测
3.2预警及响应
4应急处置与救援
4.1信息报送
4.2先期处置
4.3分级响应
4.4现场指挥部
4.5处置措施
4.6信息发布和舆论引导
4.7应急结束
5后期处置
5.1善后处置
5.2事故调查
5.3评估总结
6保障措施
6.1队伍保障
6.2物资保障
6.3技术保障
6.4社会保障
6.5资金保障
7预案管理
7.1预案制定
7.2预案修订
7.3企业预案
7.4预案宣传、培训和演练
7.5预案实施
8附件
8.1燃气供应企业现场处置措施要点
8.2燃气突发事件信息发布模板
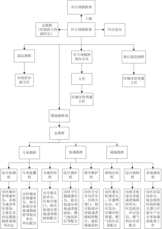
8.3组织架构图
1总则
以习近平新时代中国特色社会主义思想为指导,依据《中华人民共和国安全生产法》《中华人民共和国突发事件应对法》《生产安全事故报告和调查处理条例》《城镇燃气管理条例》等国家法律法规和《北京市实施〈中华人民共和国突发事件应对法〉办法》《北京市燃气管理条例》《北京市突发事件总体应急预案(2021年修订)》《北京市丰台区突发事件总体应急预案(2022年修订)》《北京市燃气突发事件应急预案(2024年修订)》等地方性法规、预案和文件,结合本区工作实际,制定本预案。
1.1目的与意义
燃气是城市生产、生活的主要能源之一。一旦发生燃气突发事件,将直接影响城市运行和市民生活,危及城市公共安全。制定本预案对于科学、高效、妥善地处置燃气突发事件,保障公民生命、财产安全和公共安全,维护社会正常秩序具有重要意义。
1.2适用范围
本预案适用于本区行政区域内发生各类燃气突发事件的应对和处置工作。燃气种类包括:市政管道天然气、压缩天然气、液化天然气、液化石油气。
本预案所称燃气突发事件,是指燃气供应与使用环节发生的泄漏、爆炸以及供应中断等突发事件。
因地震、洪水等自然灾害,泥石流、地面塌陷等地质灾害,火灾、爆炸等事故灾难,恐怖袭击、刑事案件等其他突发事件衍生的燃气突发事件的应对工作也可参照本预案执行。
1.3工作原则
坚持人民至上、生命至上。深入贯彻落实习近平总书记关于应急管理和防灾减灾救灾重要论述精神,坚持总体国家安全观,坚持以人民为中心,最大程度减轻燃气突发事件的危害,不断增强人民群众的获得感、幸福感、安全感。
坚持统一领导、畅通指挥。在区委、区政府和区应急委领导下,区城市公共设施事故应急指挥部(以下简称区专项指挥部)各成员单位严格履行各自职责,切实做好燃气突发事件的预防和处置工作,保持通信联络畅通,确保区专项指挥部下达的各项任务指令迅速落实到位。
坚持分级负责、属地为主。建立区、街镇两级燃气突发事件应急指挥体系。区级统筹指导、靠前指挥;街镇级履行属地责任,及时开展应急处置工作;广泛动员社会力量参与,形成工作合力。
坚持依法规范、科技支撑。健全燃气突发事件预防和应对处置相关的制度和标准规范;充分发挥专家队伍和专业人员作用,应用科技手段,提高燃气突发事件应对的科学化、专业化、智能化、精细化水平。
1.4燃气突发事件分级
依据燃气突发事件可能造成的危害程度、波及范围、影响大小、人员及财产损失等情况,由高到低划分为特别重大、重大、较大、一般4个级别(下面所称的“以上”包括本数,所称的“以下”不包括本数)。
1.4.1一般燃气突发事件(符合下列情形之一)
(1)引发着火、爆炸等造成3人以下死亡,或者10人以下重伤;
(2)停气对单个行政区较小范围内的社会稳定、经济秩序造成一定危害或威胁;
(3)造成1000万元以下直接经济损失;
(4)其他被认为应当启动一般级别预案的情况。
1.4.2较大燃气突发事件(符合下列情形之一)
(1)引发着火、爆炸造成3人以上10人以下死亡,或者造成10人以上50人以下重伤;
(2)停气对单个行政区内的社会稳定、经济秩序造成一定危害或威胁;
(3)造成1000万元以上5000万元以下直接经济损失;
(4)其他被认为应当启动较大级别预案的情况。
1.4.3重大燃气突发事件(符合下列情形之一)
(1)引发着火、爆炸等造成10人以上30人以下死亡,或者造成50人以上100人以下重伤;
(2)停气对多个行政区的社会稳定、经济秩序造成严重危害或威胁;
(3)造成5000万元以上1亿元以下直接经济损失;
(4)其他被认为应当启动重大级别预案的情况。
1.4.4特别重大燃气突发事件(符合下列情形之一)
(1)引发火灾、爆炸造成30人以上死亡,或者造成100人以上重伤;
(2)停气对北京市社会稳定、经济秩序造成严重危害或威胁;
(3)造成1亿元以上直接经济损失;
(4)其他被认为应当启动特别重大级别预案的情况。
1.5应急预案体系
本区燃气突发事件应急预案分为区、企业二级管理。本预案为区级专项预案。区相关部门和各街镇依据本预案和各自职责制定配套方案。各燃气供应企业应制定本单位的应急预案。
2组织机构与职责
2.1指挥机构
2.1.1 在区应急委领导下,区专项指挥部负责指挥协调本区燃气突发事件的应对工作。指挥部总指挥由区政府主管副区长担任,副总指挥由区政府办副主任担任,执行副总指挥由区城市管理委主要负责同志担任。
2.1.2 主要职责
(1)贯彻落实《中华人民共和国突发事件应对法》《北京市实施〈中华人民共和国突发事件应对法〉办法》《北京市燃气管理条例》等相关法律、法规和规章;
(2)研究制定本区应对燃气突发事件的政策措施和指导意见;
(3)具体指挥本区一般燃气突发事件应急处置工作,依法指挥、协调或协助街镇开展相关燃气突发事件应急处置工作;配合市专项指挥部开展较大及以上燃气突发事件应急处置工作;
(4)分析总结本区燃气突发事件应对工作;
(5)负责指导燃气供应企业建设和管理燃气专业应急救援队伍,以及应急物资的储备和保障等工作;
(6)承担区应急委交办的其他任务。
2.2 工作机构
2.2.1 区专项指挥部下设办公室,设在区城市管理委,办公室主任由区城市管理委主要负责同志担任。
2.2.2 主要职责
(1)组织落实区专项指挥部工作要求,协调和调动成员单位开展本区燃气突发事件的预警、监测和应对工作;
(2)负责制定(修订)区级燃气突发事件专项应急预案;
(3)负责收集、分析和上报有关燃气突发事件信息;
(4)负责向区专项指挥部和区应急办提供市专项指挥部发出的启动、结束应急响应和应急响应升级的信息;提供市专项指挥部发出的发布、调整和解除预警信息;
(5)负责组织燃气供应企业建立燃气应急队伍、专家顾问团队、技术支持系统;负责专家顾问的联系和现场指挥部的组建等工作;
(6)负责分析总结全区燃气突发事件应急处置工作;
(7)负责组织开展本区燃气突发事件应急演练、宣传教育和培训工作;
(8)承担区专项指挥部的日常工作。
2.3成员单位及职责
(1)区委宣传部:负责统筹相关部门对一般燃气突发事件应急处置情况进行新闻报道和信息发布,配合市委宣传部做好对较大及以上燃气突发事件应急处置情况进行新闻报道和信息发布;配合区城市管理委做好全区范围内应对燃气突发事件安全知识的广泛宣传。
(2)区委网信办:适时启动网络舆情应急联动工作机制会同相关部门收集、研判网上舆情;依法处置燃气突发事件网上相关不实有害信息,合理引导网上舆论。
(3)区城市管理委(区交通委):在本区燃气突发事件处置过程中,负责协调有关供气、供热、供电企业,做好供应保障工作;做好全区范围内应对燃气突发事件安全知识的广泛宣传。负责组织指导有关单位处置涉及管养的道路、桥梁的配合作业;负责协调对接市交通委开展相应工作。
(4)区公安分局:负责维护现场和社会公共秩序;发生燃气泄漏等紧急情况时,燃气供应企业需要采取紧急避险措施,实施入户抢险、抢修作业的,配合燃气供应企业实施入户抢险、抢修作业;依法办理公安机关管辖的相关行政、刑事案件。
(5)区民政局:对因突发事件导致基本生活暂时出现严重困难的家庭和人员,其他社会救助制度暂时无法覆盖或者救助之后基本生活暂时仍有严重困难的,指导属地给予临时救助。
(6)区财政局:负责落实燃气突发事件相关工作中应由区级财政安排的经费保障及资金监督检查。
(7)区房管局:负责燃气突发事件中涉及房屋建筑方面的抢险工作。
(8)区水务局:组织做好处置中涉及区管河湖、水利设施的配合工作。
(9)区卫生健康委:负责燃气突发事件中统一指挥调动医疗资源,组织开展伤员医疗救治和救治信息报送工作。
(10)区应急局:负责生产安全事故的调查、处理及统计工作;负责区级应急储备物资的调度。
(11)区消防救援支队:按燃气专业处置要求,负责实施燃气突发事件现场消防控制、灭火及救援作业;作为综合应急救援支队,支援燃气专业应急处置工作。
(12)区城管执法局:负责在燃气突发事件处置过程中,制止和查处燃气违法违规行为。
(13)区委外办区政府外办(区政府港澳办):配合做好燃气突发事件中的涉外协调工作;协调指导境外媒体应对工作;配合有关部门做好领事通报及领事探视相关事宜。
(14)区国动办:负责协助涉及人防工程燃气突发事件的处置、抢修和排险工作。
(15)区市场监管局:负责对燃气突发事件涉及的特种设备、燃气灶具及配件产品质量应急处置工作提供技术支持,负责开展燃气气体质量抽检工作,按规定权限组织开展特种设备事故的调查处理工作。
(16)交通支队:负责燃气突发事件处置中的交通运输保障配合工作;负责燃气突发事件现场的交通管制,并为参与应急处置的指挥、作业和应急物资运输车辆提供进入现场通道。
(17)燃气供应企业:负责应急救援队伍建设;制定本单位的燃气突发事件应急预案;对供气区域内燃气突发事件予以先期应急处置,协助有关部门实施救援;按照区政府的要求实施应急接管。
(18)国网北京市电力公司丰台供应公司:负责燃气突发事件中的电网调度和供电保障工作。
2.4街镇指挥机构
各街道、镇应参照区专项指挥部,组建街镇级城市公共设施事故应急指挥机构(以下简称街镇级指挥机构)负责本辖区燃气突发事件的应对工作,配合区专项指挥部做好本辖区一般燃气突发事件应急处置工作;做好人员疏散、生活安置、抢险作业的后勤保障等工作,做好应急处置涉及的建筑物拆除、维护、加固、房屋安全鉴定等工作,以及善后工作。
2.5燃气使用单位
燃气使用单位(即燃气非居民用户),负责制定本单位的燃气突发事件应急预案,组织开展应急演练,负责本单位运行管理范围内燃气设施的应急处置工作;建立健全本单位应急指挥和协调联动机制,建立与燃气供应企业的信息共享和应急联动机制。
2.6专家顾问
区专项指挥部办公室聘请专家学者、专业技术人员成立应对燃气突发事件的专家顾问组,主要负责对燃气突发事件的事态发展、次生灾害、处置方案、灾害损失和恢复方案等进行研判、评估,提出措施建议;为处置燃气突发事件提供决策支持。
3 监测预警与预警响应
3.1 预防监测
3.1.1 事故风险隐患预防
燃气供应企业和燃气使用单位要构建并严格落实本单位的安全风险分级防控和隐患排查治理双重预防控制机制,全面识别、评估风险源并实时动态更新,落实分级管控措施;定期组织隐患排查治理,采取技术、管理措施及时发现并消除事故隐患;定期对安全风险信息、事故隐患排查治理信息和国内外相关事故信息进行汇总、分析和处理,研判安全风险形势,采取有效措施保障本单位安全生产。
各部门、各街镇应建立健全本行业(领域)、本辖区燃气安全风险防控和事故隐患排查治理体系;要充分利用北京市安全风险云服务系统、“企安安”隐患排查治理系统,搜集、汇总、分析和处理本行业(领域)、本区域燃气安全风险信息和事故隐患排查治理信息,定期组织风险评估和安全风险形势分析,研判燃气安全风险形势,提出并落实防范措施。
3.1.2 燃气设施感知体系建设
燃气供应企业应积极推进燃气生命线工程建设,不断完善感知系统,构建设施运行监测、研判、预警体系;应用物联网感知设备,加强对燃气管网泄漏、施工破坏、压力异常等事故风险的安全监测预警能力;在用户端逐步应用具有异常切断、报警功能的智能燃气表,以及安全型配件;针对气象灾害、冬季供气高峰和重大节假日、会议、活动保障,强化监测预警和风险研判;与热力、电力等相关行业企业加强对接,提升能源供应系统综合监测预警能力;对运行监测数据、预警响应流程开展典型事件案例研究,完善响应机制。
区城市管理部门应结合实际,配合市城市管理部门,逐步将燃气供应企业已建设的设施运行监测系统纳入城市运行监测体系,实现信息共享,全面强化对燃气设施设备管控能力,并实现管理技术和手段更新迭代;研究感知数据应用于安全管理和突发事件应对的方式方法,以及发现—报告—处置等管理流程,利用好感知数据,实现科学、精准、闭环管理。
3.2预警及响应
因上游资源短缺、燃气管网运行压力变化等,影响燃气正常供应时,应发布预警并启动预警响应。
3.2.1 预警级别
按照事件危害程度、发展势态由低到高分成四级,分别用蓝色、黄色、橙色和红色标示,红色为最高级。
(1)蓝色预警:因上游资源短缺可能对北京市正常用气产生影响的情形。
根据气象预报,未来3天内持续高温或低温,且上游采取限量措施;市政府液化石油气应急储备量连续3天低于年日均12天用量并在单个行政区较小范围内有脱销风险。
(2)黄色预警:因上游资源短缺、城市管网压力变化,对北京市正常用气产生影响,需要燃气供应企业采取措施进行调节的情形。
北京市高压A级管网(4.0MPa≥P〉2.5MPa),当压力降至3.2MPa以下,在4小时内未恢复正常,且较小区域存在电力、供热供应不足风险;市政府液化石油气应急储备量连续2天低于年日均9天用量并在单个行政区较大范围内有脱销风险。
(3)橙色预警:因上游资源短缺造成城市管网压力变化,需限制部分用户用气的情形。
北京市高压A级管网(4.0MPa≥P〉2.5MPa),当压力降至2.8MPa以下,在4小时内未恢复正常,且较大区域存在电力、供热供应不足的风险;市政府液化石油气应急储备量低于年日均6天用量并有多个行政区内脱销的风险。
(4)红色预警:因上游资源短缺造成城市管网压力变化,需进一步扩大限气范围的情形。
北京市高压A级管网(4.0MPa≥P〉2.5MPa),当压力降至2.5MPa以下,在4小时内未恢复正常,且存在全区性电力、供热供应不足的风险;市政府液化石油气应急储备量低于年日均3天用量并有全市范围内脱销的风险。
3.2.2 预警审批
按照《北京市燃气突发事件应急预案(2024年修订)》的要求,蓝色、黄色预警由市专项指挥部办公室按程序发布。橙色、红色预警由市应急办或授权市专项指挥部办公室发布。
区专项指挥部办公室应按市里发布的预警信息针对区相关部门、街镇及重点燃气用户进行转发,配合市专项指挥部办公室开展相应工作。
3.2.3 预警信息内容及转发方式
预警信息包括燃气突发事件的类别、预警级别、起始时间、预计持续时间、可能影响范围、警示事项、应采取的措施和发布单位、发布时间等。
面向本区燃气领域相关部门、单位和企业的预警信息的转发、调整和解除可通过值班电话、短信开展;面向社会群体的预警信息的转发、调整和解除可通过广播、电视、报刊、移动网络等多种媒体和平台开展。
3.2.4 预警调整与解除
区专项指挥部办公室要密切关注事件进展情况,依据市专项指挥部及市应急委发布的预警信息,及时通报区相关部门、街镇及重点燃气用户。
经研判燃气供应已处于安全稳定状态时,按照“谁发布、谁解除”的原则,由预警信息发布单位宣布解除预警,并通报相关部门。区专项指挥部办公室要及时转发通报区相关部门、街镇及重点燃气用户。
3.2.5 预警提示
当气象部门发布高温、暴雨、暴雪、寒潮、持续低温等预警信号后,区专项指挥部办公室应向燃气供应企业发布预警提示信息,做好燃气供应和安全运行保障。
3.2.6 预警响应
(1)区专项指挥部办公室应按照市专项指挥部办公室发布的预警信息,配合市专项指挥部办公室开展工作。
(2)各街镇级指挥机构组织相关单位配合燃气供应企业实施燃气应急供应保障措施,对限供、停供措施落实情况进行监督。
(3)燃气供应企业要保障气源稳定供应;加强用气监测,掌握燃气用量变化情况;调动应急储备气源;梳理供需缺口,提出措施建议。
4应急处置与救援
4.1 信息报送
4.1.1 信息报告
任何单位和个人发现燃气突发事件,应当及时通过区城市管理部门应急值班电话、燃气供应企业公布的应急值班电话以及119、110等报警电话报送突发事件信息。
发生燃气安全突发事件时,燃气供应企业应当按照程序向城市管理、应急、市场监管、消防救援等政府有关部门报告。
各相关单位、燃气供应企业收集、汇总、分析燃气突发事件信息,并报送区专项指挥部办公室。对要求核查的情况,要及时认真调查、核对,快速报告。区专项指挥部办公室接报后,同时报区应急办及市专项指挥部办公室。
燃气突发事件信息报送应贯穿于突发事件的预防与应急准备、监测与预警、应急处置与救援、事后恢复与重建等应对活动的全过程。
4.1.2 过程报告
(1)首报
一般及以下燃气突发事件,燃气供应企业核实确认后立即向区城市管理部门报告;区城市管理部门接报后应及时向区专项指挥部、区应急办和市专项指挥部办公室报告。
对于能够判定为较大及以上突发事件等级的,以及事件本身比较敏感,或者发生在重点地区、特殊时期,可能产生较大影响的突发事件,燃气供应企业核实确认后应向区城市管理部门和市专项指挥部办公室同时报告;区属各成员单位及各街镇应及时向区城市管理部门和区应急办同时报告;区城市管理部门应及时向区应急办和市专项指挥部办公室同时报告。口头信息最迟不晚于接报后5分钟,对短时间内难以核实清楚情况的紧急突发事件,可按照“边报告、边了解”的原则随时上报,最迟不晚于接报后15分钟报告,书面报告时间不晚于接报后30分钟,详细信息最迟不得晚于事件发生后1小时报送。首报信息内容:事件发生时间和地点、影响程度(人员伤亡、受影响范围、设备设施受损、可能造成的社会影响等)、处置措施(事发现场的先期处置、相关单位开展工作等)。
(2)续报
在事件处置过程中,各有关单位要续报事件处置进展,直到处置结束。敏感事件或发生在敏感地区、敏感时间,或可能演化为特别重大、重大突发事件的,不受分级标准限制及时报送应急处置进展情况。对于仍在应急处置过程中的重大、特别重大突发事件,每30分钟续报人员伤亡、处置进展和发展趋势等信息直到应急处置结束。
续报内容包括:时间、现场情况、事发过程、已造成的后果、事件发展趋势、现场处置人员及部门、采取的措施、需帮助解决的问题以及下一步工作建议等。
(3)终报
突发事件应急处置结束后三日内,各有关单位按照初报相应的流程进行终报。在燃气突发事件应急处置结束后,区专项指挥部办公室要按照区应急办、市专项指挥部办公室具体要求及时汇总综合情况,报送应急处置工作总结。
终报内容包括:原因分析、应急处置情况、善后与调查工作情况及下一步工作等内容。
4.2先期处置
发生燃气突发事件后,区专项指挥部、相关街镇、燃气供应企业要立即派人至现场,第一时间控制现场,视情现场警戒,组织人员疏散;采取降压、停气、堵漏等应急措施,防止事态扩大,通知医疗单位对受伤人员进行救助。
4.3分级响应
4.3.1 分级响应原则
根据燃气突发事件的严重程度和发展态势,将应急响应由低到高设定为二级、一级两个等级,分别对应《北京市燃气突发事件应急预案(2024年修订)》中四级、三级及以上响应。燃气突发事件发生后,区专项指挥部、燃气供应企业应立即启动应急预案。
4.3.2 二级响应
初判燃气突发事件不会超过一般级别,事态比较简单,或对供气影响范围小、危害程度低时,由区专项指挥部启动响应,调动区相关部门开展应急处置,区专项指挥部总指挥应迅速赶赴现场,成立由区城市管理部门牵头的区级现场指挥部,组织协调各方力量开展抢险救援工作。
根据需要,区专项指挥部、区应急办可报请市专项指挥部办公室派出工作组赶赴现场协调处置,指导区级应急处置工作。
区级现场指挥部组织区相关部门、属地街镇和燃气供应企业按现场处置方案开展处置,并向区应急办、市专项指挥部办公室报告处置情况。当区应急力量不能满足事件处置要求时,区专项指挥部应及时向区应急办、市专项指挥部办公室报告,申报市专项指挥部办公室协调应急力量进行支援。燃气供应企业依据本单位预案和现场指挥部要求开展处置工作。
4.3.3 一级响应
初判燃气突发事件可能达到较大及以上级别,事态较为严重,对较大范围燃气供应造成影响,危害或威胁范围较大时,或需要统筹多个市级部门、单位共同处置,以及需要调动市级应急队伍、应急物资等作为主要资源进行处置时,由区专项指挥部、区应急办向市专项指挥部申请或者市专项指挥部通过接报材料判定,市专项指挥部启动三级及以上响应,区专项指挥部启动一级响应。按照《北京市燃气突发事件应急预案(2024年修订)》要求,市专项指挥部负责指挥处置,根据需要协调市级相关部门开展救援处置。
根据需要,区专项指挥部总指挥或者区政府主要负责同志赶赴现场,并担任市级现场指挥部的属地指挥、区级现场指挥部总指挥。区级现场指挥部在市级现场指挥部的统一指挥下开展处置工作,落实市级现场指挥部指令,并做好市级现场指挥部运行保障工作。
4.3.4 提级响应
对于燃气突发事件本身比较敏感,或发生在重点地区,或发生在重大活动举办、重要会议召开等时期的,可由区专项指挥部、区应急办向市专项指挥部申请或者市专项指挥部通过接报材料判定,适当提高响应级别。
4.3.5 扩大响应
燃气突发事件态势发展超出处置能力时,区专项指挥部办公室及时向区应急办、市专项指挥部办公室提出请求进行支援。
4.4现场指挥部
4.4.1 现场指挥部组建
依应急处置工作需要,按照安全、就近原则适时组建现场指挥部。区级现场指挥部由总指挥、专业指挥、协调指挥、属地指挥和各工作组组长组成,实行总指挥负责制。总指挥行使重要事项决策和行政协调权;专业指挥根据总指挥授权,全权负责现场抢险救援、事态控制等专业处置工作;协调指挥负责协助总指挥做好现场协调调度、分析研判、综合保障等各项工作。现场指挥部一般设置综合协调组、专业处置组、交通管控组、秩序维护组、医疗救护组、新闻宣传组、综合保障组、事故调查组等工作组,根据实际情况,也可作相应调整。
启动二级响应时,各组主要由本预案成员单位组成,具体职责如下:
(1)综合协调组:由区城市管理委牵头,各相关成员单位参加,主要负责传达现场指挥部领导决定,协调督促相关单位落实指挥部领导下达的指令;承担现场指挥部内部协调、现场会务、资料收集、上报事件相关信息和外部联络等工作。
(2)专业处置组:由区城市管理委牵头,相关街道办事处或者镇政府、区市场监管局、区应急局、燃气供应企业、燃气使用单位等配合。提出抢险核心区域警戒范围;会同专家根据现场情况研究制定具体处置方案,经现场总指挥同意后组织实施;协调其他工作组配合开展专业处置,联络其他工作组收集、整理、传递工作信息。
(3)交通管控组:由交通支队牵头,区相关部门、相关街道办事处或者镇政府配合。做好现场周边交通管控,保障应急处置人员、车辆和物资装备快速到达现场,保障受影响人员和车辆快速疏散转移出现场。
(4)秩序维护组:由区公安分局门牵头,区相关部门、相关街道办事处或者镇政府配合。做好现场管控,划定管控区域,实施安全警戒,维持现场秩序。
(5)医疗救护组:由区卫生健康委牵头,相关街道办事处或者镇政府、燃气使用单位等配合,组织开展对受伤人员医疗救护等工作。
(6)新闻宣传组:由区委宣传部牵头,区委网信办、区应急办、区城市管理委、燃气供应企业、区融媒体中心为成员单位。接待协调新闻媒体;根据突发事件相关信息,制定新闻发布方案,拟订新闻通稿,组织新闻发布工作;监测舆情,开展舆论引导工作。
(7)综合保障组:由相关街道办事处或者镇政府牵头,区民政局、区应急局、燃气供应企业配合。为现场指挥部提供办公场地、通信设备和后勤服务保障;依托全区应急移动指挥通信系统搭建与区应急指挥中心音视频传输平台;疏散人员,安抚安置受灾群众,做好善后工作。
(8)事故调查组:由区应急局牵头,依法组织区政府相关部门开展生产安全事故调查处理工作,或指导、督促相关街道办事处或者镇政府组织开展事故调查处理工作。
启动一级响应时,按照市专项指挥部要求设立相应工作组。
4.4.2 现场指挥协调
在区相关负责同志赶到现场后,事发单位应立即向区现场指挥部移交指挥权,汇报事故情况、救援进展、风险以及影响控制事态的关键因素等,调动本单位所有应急资源,服从政府和上级现场指挥部的统一指挥,积极落实各项指令要求,持续开展救援工作,并做好应急处置全过程的后勤保障工作等。
区级现场指挥部成立后,按要求设立相应工作组,开展工作。
市级应急指挥机构向本区派出工作组或设立前方指挥部时,区级现场指挥部与其对接并接受业务指导,做好保障工作。
4.4.3 现场协同联动
现场指挥部应组织各工作组及成员单位协同联动,做好专业处置、人员救治与疏散、群众安抚等工作;结合现场实际情况,开展综合分析、快速评估等工作,研究确定现场处置方案;根据燃气突发事件的特点,对危险区域进行评估,划定核心处置区、安全警戒区和外围管控区;在各区域边界设警示标志,并设专人负责警戒;根据事态发展、应急处置和动态监测情况,适当调整警戒管控区域。
4.5处置措施
4.5.1 通用处置措施
(1)燃气突发事件发生后,在先期处置的基础上,区级专项指挥部研判事件等级,组织成员单位成立现场指挥部,统一指挥应急处置工作。
(2)区级现场指挥部组织燃气供应企业应急队伍实施抢险抢修,并协调区相关部门配合;必要时,由区级现场指挥部、区应急办向市专项指挥部请求支援。
(3)区城市管理部门组织燃气供应企业、专家,以及相关成员单位明确抢险核心区域、设置警戒区域、检测现场及周边浓度、勘查现场,制定现场处置方案并实施。
(4)现场指挥部组织做好现场控制、疏散救助群众、消防救援、交通管制、公共秩序维护、医疗救护、卫生防疫、信息发布、舆情引导、事故调查及原因分析等工作。
4.5.2 燃气管网泄漏爆燃等突发事件处置措施
(1)燃气供应企业应急队伍赶赴现场设置警戒区域,查找管网漏点,摸排影响供气范围,并及时报告事故情况;配合做好秩序维护、交通引导、居民解释等工作。
(2)如发生爆燃等次生事故,燃气供应企业应配合消防救援等部门做好应急处置,及时降低运行压力、关闭气源。
(3)敷设在市政道路上的天然气管线发生突发事件时,现场指挥部应协调涉及的地下管线权属单位到场配合处置。
4.5.3 液化石油气、压缩天然气、液化天然气厂(站)泄漏爆燃等突发事件应急处置措施
(1)燃气供应企业立即启动企业应急预案开展抢修抢险、自救互救,控制事态发展;根据险情及时发出厂(站)停运、疏散等指令;如发生爆燃等次生事故,在启用企业内部消防力量的同时,配合消防救援等部门做好应急处置。
(2)燃气供应企业应将供气受影响的用户分流至其他厂(站)保障供气;区城市管理部门研判事件发展,视情安排其他燃气供应企业向受影响用户供气,必要时,向市专项指挥部办公室提出申请支援。
4.5.4 燃气用户端发生泄漏爆燃等处置措施
(1)燃气供应企业应急抢修队伍赶赴事故现场,设置警戒区域,切断气源,查找漏点,摸排影响供气范围,及时报告事故情况,配合做好居民解释工作并在处置后及时复气。
(2)现场指挥部成立后,应指导督促燃气供应企业安全高效恢复正常供应,指导属地街镇、燃气供应企业做好接诉即办相关工作。
(3)因燃气突发事件影响供热、发电的,现场指挥部应当组织燃气供应企业及时与热力、电力企业对接,通报应急抢修进度;组织属地街镇安置受影响居民。
4.6信息发布和舆论引导
4.6.1 信息发布
燃气突发事件信息发布工作,应按照国家及北京市相关规定,由宣传部门会同城市管理部门进行管理与协调。
燃气突发事件发生后,区专项指挥部要快速核实情况、快速反应、及时发声,第一时间向受影响区域通报情况,避免产生负面社会影响;同时,应通过权威媒体向社会发布简要信息,最迟应在5小时内发布,随后发布初步核实情况、政府应对措施和公众防范措施等,并根据燃气突发事件处置情况做好后续发布工作。
发生一般、较大级别燃气突发事件时,由区政府或者由区政府委托区专项指挥部对外发布信息。发生重大及以上级别燃气突发事件时,按照《北京市燃气突发事件应急预案(2024年修订)》要求,参加由市专项指挥部组织的新闻发布工作。
未经区专项指挥部批准,参与应急处置工作的各有关单位和个人不得擅自对外发布事故原因、伤亡数字、责任追究等有关应急处置和事态发展的信息。任何单位和个人不得编造、传播有关应急处置和事态发展的虚假信息。
4.6.2 舆论引导
区城市管理、区宣传部门会同区网信、区公安部门以及属地相关街道办事处或者镇政府,收集、整理网络、市民热线等舆情社情信息,及时核实、解决公众反映的问题,予以积极回应和正面引导,对于不实和负面信息,及时澄清并发布准确信息。对于群众关心的问题,要及时回应,正确引导,避免产生负面影响和舆情。
4.7 应急结束
当燃气突发事件处置工作已基本完成,次生、衍生和事故危害基本消除,并恢复正常通气后,启动响应的应急指挥机构可宣布应急结束,或逐步停止有关应急处置措施,有序撤离应急队伍和工作人员,并将情况及时通知参与事故处置的各相关单位,必要时向社会发布应急结束信息。
5后期处置
5.1 善后处置
应急响应结束后,属地相关街道办事处或者镇政府负责组织后期处置工作,根据燃气突发事件造成的后果及实际情况,制定并实施善后处置措施、补偿标准和恢复计划等,视情协调保险机构进行理赔。必要时,经区政府、区专项指挥部批准,成立善后工作领导小组。
5.2 事故调查
发生燃气突发事件构成安全生产事故的,由相关负责部门按照《生产安全事故报告和调查处理条例》《北京市安全生产条例》《北京市燃气管理条例》及有关规定开展事故调查处理及责任追究工作。
5.3 评估总结
一般燃气突发事件处置结束后,区专项指挥部、燃气供应企业对应急处置工作进行总结,报区应急办、市专项指挥部办公室。
按照《北京市燃气突发事件应急预案(2024年修订)》要求,较大、重大、特别重大燃气突发事件处置结束后,参加由市专项指挥部办公室组织的相应评估总结工作。
6 保障措施
6.1 队伍保障
燃气供应企业要建立与供应规模相适应的应急抢修队,明确指挥领导和联络人,确保通信联络24小时畅通。
根据本区燃气应急救援处置需要,由区专项指挥部办公室认定区级燃气突发事件应急救援的专业队伍。
6.2 物资保障
各燃气供应企业应按供气规模足额配备应急设施、装备、车辆、通讯联络设备,并确保正常运行状态,服从现场指挥部就近调用指令。
6.3 技术保障
区专项指挥部办公室从市专项指挥部办公室建立的全市燃气应急专家顾问库中选聘专家顾问参与本区燃气应急技术保障工作;区专项指挥部办公室配合市专项指挥部办公室组织科研单位、燃气供应企业和专家及时追踪、交流、学习国内外先进的燃气应急处置技术,并推广应用。
6.4社会保障
区城市管理部门、各街镇和燃气供应企业应当加强燃气安全知识宣传和普及工作,增强社会公众的燃气安全意识,提高防范和应对燃气突发事件的能力;鼓励市民群众积极发现和主动报告燃气突发事件信息。
在发生燃气突发事件时,各相关街镇要承担维护地区社会稳定的责任,组织用户配合燃气供应企业做好应急处置。
6.5资金保障
区政府有关部门及各街镇用于燃气突发事件预防、响应、处置等工作经费,列入部门预算,由区级财政部门予以保障,并对资金的使用进行监管和评估。燃气供应企业、燃气使用单位用于处置管理范围内燃气突发事件的各项费用,列入本单位成本。
7 预案管理
7.1预案制定
本预案由丰台区人民政府负责制定,由区专项指挥部办公室负责解释,并报市专项指挥部办公室备案。
7.2预案修订
当相关法律法规制定、修改和完善,应急指挥机构及其职责发生重大调整,重要应急资源发生变化,以及应急处置和各类应急演练中发现问题需要做出重大调整时,要适时对本预案进行修订。
7.3 企业预案
燃气供应企业、燃气使用单位应当根据市、区燃气突发事件应急预案的规定,制定本企业、本单位的燃气应急预案。
7.4预案宣传、培训和演练
区专项指挥部办公室应对本预案的相关内容组织培训,能够全面理解和正确运用本预案,并充分利用各类媒体,广泛开展燃气突发事件应对的相关知识宣传和教育,进一步增强预防和处置燃气突发事件的能力。
区专项指挥部办公室每年组织本预案的演练,并指导区相关部门、各街镇组织开展不同形式的燃气突发事件演练。通过演练,强化、改进、提升燃气突发事件处置中的指挥、协调、配合的能力。
7.5预案实施
本预案自印发之日起正式实施。
8 附件
8.1燃气供应企业现场处置措施要点
8.1.1 应急处置基本要求
(1)燃气供应企业应当设置专门负责燃气突发事件应对调度指挥的部门(或机构),组建专业应急抢险队伍,制定本企业燃气突发事件应急预案。
(2)燃气供应企业开展现场处置时,应首先掌握突发事件发生的地点、部位、原因及影响范围,制定现场处置方案并组织实施;杜绝违章指挥、违章作业、违反劳动纪律。
(3)先期到达现场的应急人员在遇到险情或事件征兆时,应根据实际情况,疏散危险区域内人员,必要时拨打110、119报警电话和120急救电话,同时通报属地街镇、社区(村)、物业单位组织将人员及时、有序疏散到安全地点。
(4)燃气供应企业在确保安全的前提下开展应急处置工作,包括但不限于可燃气体检测、封锁危险区域、控制危险源、应急人员的自救互救等。
(5)如影响用户正常用气,应立即通知到户并做好解释。
8.1.2 现场抢修安全一般要求
(1)抢修人员应佩戴职责标志。进入作业区前应按规定穿戴防静电服、鞋及防护用具,并严禁在作业区内穿脱和摘戴。
(2)应根据供应规模设立抢修机构和配备必要的抢修车辆、抢修设备、抢修器材、通信设备、防护用具、消防器材、检测仪器等装备,并应保证设备处于良好状态。
(3)当燃气浓度未降至爆炸下限的20%以下时,作业现场不得进行动火作业,警戒区内不得使用非防爆型的机电设备及仪器、仪表等。
(4)实施带气、动火和有限空间作业等危险作业时,应严格执行相关管理制度和标准规范。
(5)作业现场应有专人监护,严禁单独操作。
(6)抢修作业应统一指挥,服从命令,并应采取安全措施。
(7)管道和设备修复后,应对周边夹层、窖井、烟道、地下管线和建(构)筑物等场所的残存燃气进行全面检查。
8.1.3 燃气管线发生漏气现场处置措施
(1)发现燃气管线发生漏气时,要检测可燃气体浓度,采取控制阀门措施并立即报告。
(2)燃气浓度超过爆炸下限时,立即扩大检测范围,并检测附近地下市政井室(空间),有燃气浓度立即开盖通风,必要时采取强制通风措施降低燃气浓度。
(3)按照泄漏范围设立围挡、警戒线或树立警示标牌配合相关部门阻断和疏导车辆和行人。
(4)利用打孔检测等方法确定漏气位置,并结合管线基础资料制定抢修方案。
(5)抢修作业前,须通知受影响用户做好配合工作;有作业条件时,优先采用不停输机械作业以避免影响用户。
(6)确定抢修指挥人员、作业人员,组织方案交底,完成物资、工具、图纸、通信设备等准备工作后实施作业。
(7)作业过程中,按照抢修方案实施压力观测应急补气以及作业现场浓度监测。
(8)抢修作业完毕后,应逐步进行升压检测,合格后恢复作业现场恢复正常供气,并加强对修复位置的检测。
8.1.4 调压站(箱)泄漏现场处置措施
(1)如需带气更换受损设备(阀门、调压器、法兰垫等),应制定作业方案,实施过程中持续监测站(箱)内可燃气体浓度;更换后升压监测合格后恢复供气。
(2)如果对供气管道实施动火作业的,须用氮气对站(箱)内供气系统的燃气进行置换后实施;动火作业应严格遵守危险作业管理规定。
(3)作业结束并恢复供气后需安排人员现场值守。
8.1.5 调压器停供现场处置措施
(1)发现停供后,立即向本单位调度指挥部门报告。
(2)停气时间长,低压自动记录仪等监测设备显示管线压力为零时,应在入户检查排除隐患后再恢复供气。
(3)恢复供气后需安排人员现场值守。
8.1.6 用户事故现场处置措施
(1)燃气供应企业组织人员迅速到现场进行抢修。
(2)遇有人受伤,及时拨打120急救电话对伤者进行救护。
(3)遇有着火情况,及时打119火警电话,并配合消防人员切断距火场最近的燃气阀门。
(4)调度指挥部门调派增援力量到场协助抢修。维护好现场秩序,非抢修人员不得进入抢修现场。
(5)复气时,根据安全操作规定进行试压、复气工作。
8.1.7 液化石油气供应厂站设施设备泄漏应急处置措施
(1)液化石油气泄漏区域控制。检测环境可燃气体浓度,确定污染范围并设置警戒控制区;切断电源、消除火源并疏散无关人员;警戒控制区随环境污染范围动态调整。
(2)注水止漏。注水处理适用于储罐底部发生泄漏的事故(如罐底第一道截门上法兰泄漏),通过高压注水系统向罐内注水,将储罐底液化石油气托起来,为抢修创造有利条件。
(3)卡具(注胶)堵漏。对于管线、截门法兰等部位的泄漏,可采用专门定制的金属卡具,配合专门的胶剂、垫片,对泄漏部位实施封堵。
(4)倒罐降压。通过工艺管线启动液化石油气油泵将事故储罐内的液化石油气导入其他储罐或输送到其他单位的方法,降低事故储罐的压力,减少泄漏。
8.1.8 液化天然气(LNG)供应厂站泄漏应急处置措施
(1)液化天然气泄漏区域控制。检测环境可燃气体浓度,确定污染范围并设置警戒控制区;切断电源、消除火源并疏散无关人员;警戒控制区随环境污染范围动态调整。
(2)冷紧堵漏。对于管线、阀门法兰接口连接处泄漏的情况,可对泄漏点法兰螺栓按十字交叉法进行对角紧固,检测无泄漏浓度为合格。处置时须做好低温防护并使用防爆工具。
(3)冻堵堵漏。对于冷紧堵漏无法有效控制泄漏或连接处为卡套、丝扣的漏液情况,可利用LNG低温特性对泄漏点采用湿毛巾等包裹方式进行堵漏。
(4)泄漏源控制。对于大量泄漏或泄漏点无法有效堵漏的情况,可通过关闭与泄漏点联通的上下游阀门减小泄漏量,同时通过安全放散阀对阀门控制范围进行放空。采用此方式时应开展放散环境辨识与监测,必要时可设置水幕等隔离。
(5)泡沫覆盖。对于已经在地面流淌的LNG液体,具备条件的应使用高倍泡沫对LNG液面进行覆盖以减小泄漏气化量。
(6)储罐隔离。当发生火灾时,应采取水幕、喷淋等措施对LNG储罐等储液设备进行隔离降温。
8.1.9 其他类现场处置措施要求
除上述常见突发事件外,燃气供应企业还应结合本单位实际,对其他可能出现的燃气突发事件制定相应的现场应急处置措施,并组织开展演练,做好相关突发事件的应对准备。
8.2燃气突发事件信息发布模板
燃气突发事件信息发布模板
一、首报
爆燃事故:年月日时, (地点、燃气用户)发生燃气爆燃事故。截至目前,已(未)造成名人员死亡,名人员受伤。(燃气企业、区政府、属地街镇)应急力量迅速抵达现场进行处置。具体事故原因正在调查中。
泄漏事故:年月日时, (地点、燃气用户)发生燃气泄漏事故,有户居民用气受到影响。(燃气企业、区政府、属地街镇)应急力量迅速抵达现场进行处置,目前泄漏已得到基本控制,事故原因正在调查中。
二、续报
爆燃事故:年月日时, (地点、燃气用户)发生燃气爆燃事故,现场搜救已结束,单位已成立事故调查组,事故原因正在进一步调查中。
根据突发事件进展,拟定续报内容。
三、终报
爆燃事故:年月日时, (地点、燃气用户)发生燃气爆燃事故,事故造成人员伤亡。
泄漏事故:年月日时, (地点、燃气用户)发生燃气泄漏事故,目前已恢复供气。
8.3组织架构图

附件:
主办:北京市丰台区人民政府办公室
承办:北京市丰台区政务服务和数据管理局
技术服务热线:010-87016810
技术服务邮箱:ftzwjxxgkk@mail.bjft.gov.cn
网站标识码:1101060001
京ICP备20013709号
京公网安备11010602060030号
您访问的链接即将离开“北京市丰台区人民政府”门户网站 是否继续?