一、什么时候需要异地就医备案?
如果您是基本医疗保险参保人(包括城镇职工、城乡居民基本医疗保险),要到参保地以外省份的定点医疗机构就医时,就需要办理异地就医备案。
PS:京津冀就医视同备案——目前,北京市、天津市、河北省各统筹区参保人,在京津冀区域内所有定点医药机构住院、普通门诊就医、购药等,无需办理异地就医备案即可享受医保报销待遇。
二、如何办理异地就医备案?
第一步:打开异地就医使用个账支付权限
北京医保局为保障参保群众个人账户安全,为北京参保群众在异地就医时设置了权限,需在国家医保服务平台APP开通异地就医使用个账支付权限,方可在异地就医时使用个人账户。
具体开通方式:
1.下载国家医保服务平台APP
2.点击下方“地方专区”——选择“北京市”

3.进入“个账支付权限”模块——开通“参保人异地就医使用个人账户支付”即办理成功


(图为不使用改为使用,点击“确定修改”,医保账户初始密码000000)
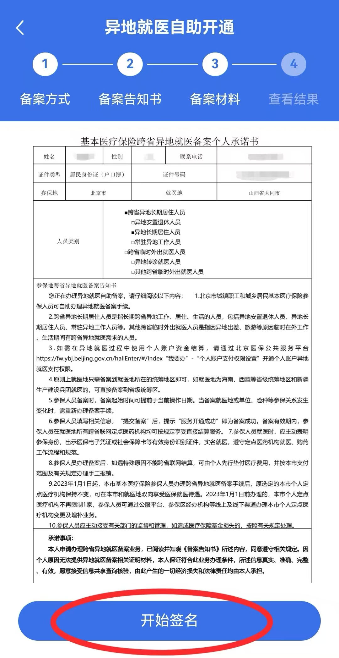
第二步:跨省异地就医备案
1.下载国家医保服务平台APP
2.下拉至“在线办理”,选择“异地备案”,进入后点击“异地就医备案申请”
3.按个人异地就医需求完善相关信息后点击“开始备案”

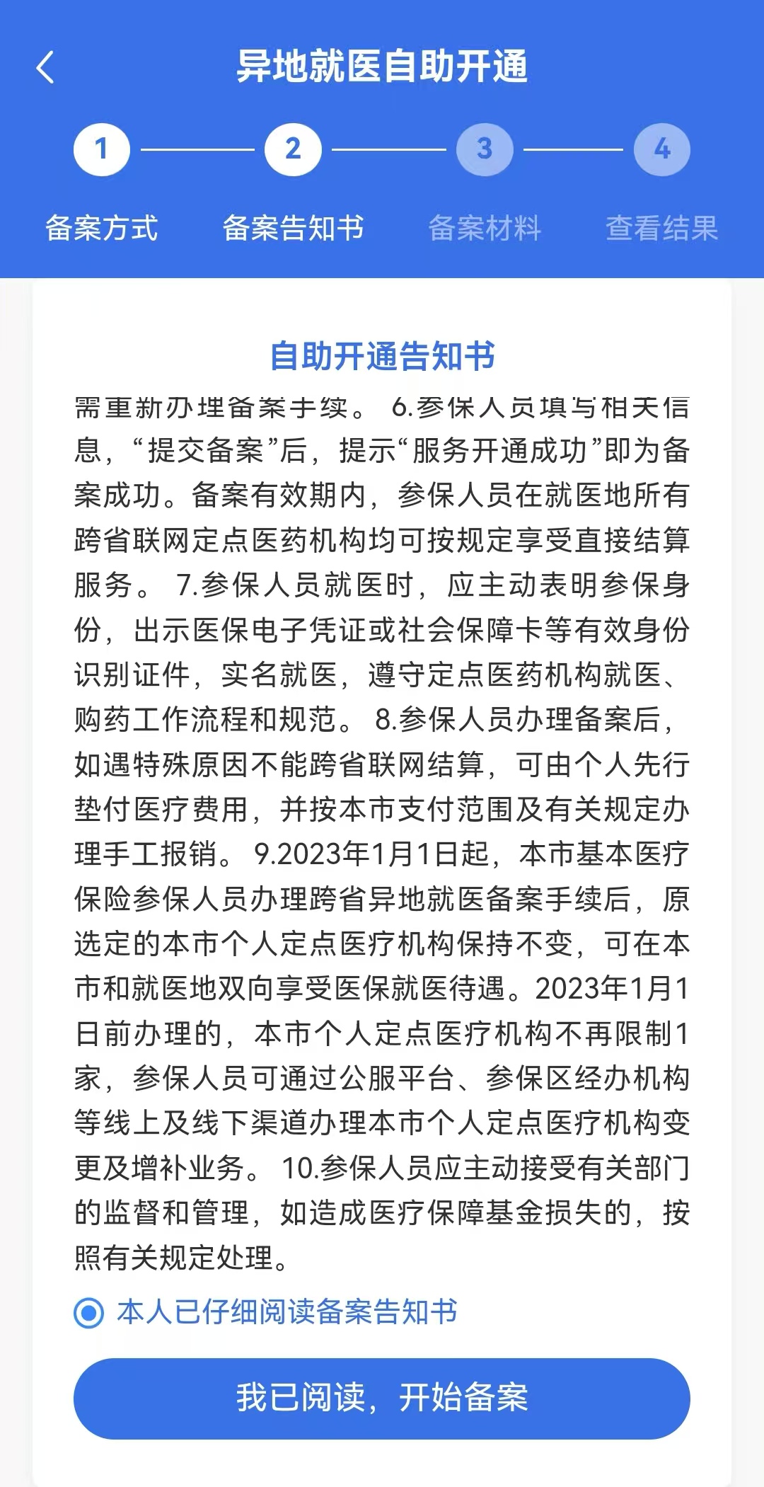
4.选择自助开通开始日期、结束日期,完善联系电话、联系人地址。进行“承诺书电子签名”,并保存提交
★注意:开通日期要在异地就医发生之前,结束日期后备案失效,需重新备案。

5.再次核实异地就医备案信息,确认无误后点击“提交备案”
6.备案信息提交后,点击“异地就医”下方菜单栏的“备案记录”,即可查询备案是否成功

附件:
主办:北京市丰台区人民政府办公室
承办:北京市丰台区政务服务和数据管理局
技术服务热线:010-87016810
技术服务邮箱:ftzwjxxgkk@mail.bjft.gov.cn
网站标识码:1101060001
京ICP备20013709号
京公网安备11010602060030号
您访问的链接即将离开“北京市丰台区人民政府”门户网站 是否继续?