中央生态环境保护督察群众信访举报转办和边督边改公开情况(第三十批)-北京市丰台区人民政府网站
信息公开
中央生态环境保护督察群众信访举报转办和边督边改公开情况(第三十批)

日期: 2025-12-29 09:30 来源: 首都之窗

字体:

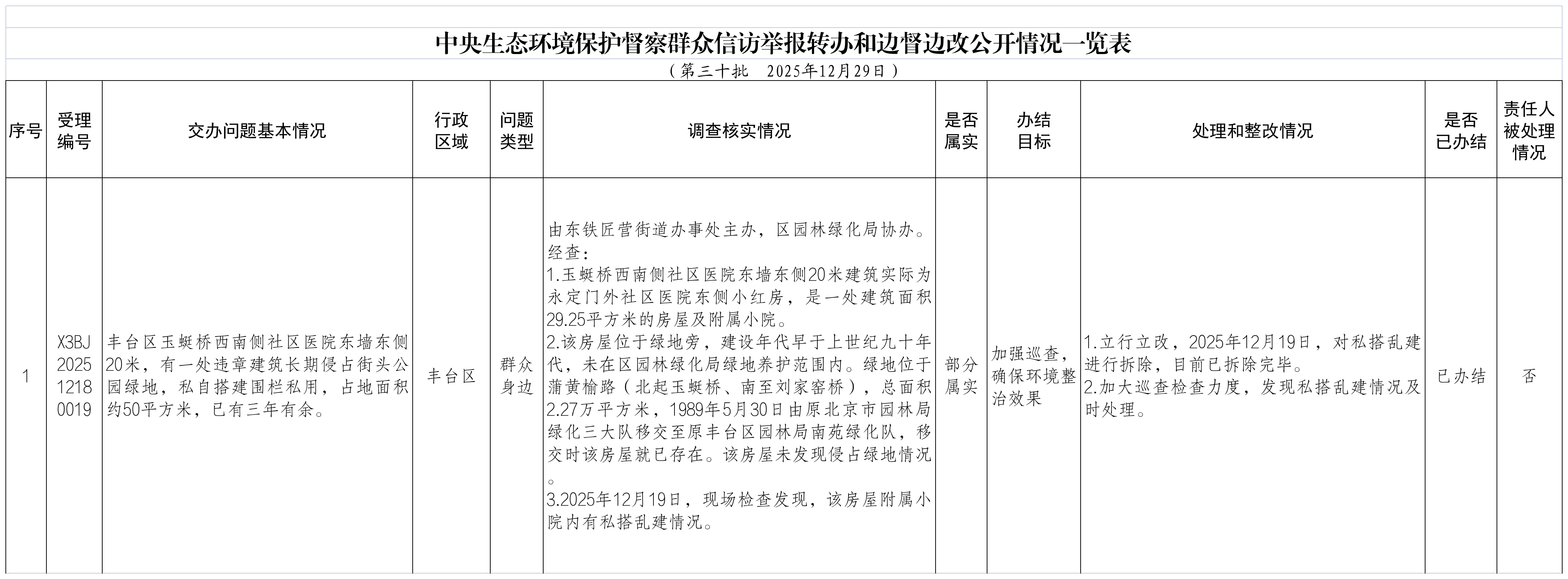
2025年12月19日,中央第一生态环境保护督察组向北京市交办第三十批群众信访举报件33件(其中1件依据有关规定不予公开),涉及丰台区1件。现按要求向社会公开本区该批次《中央生态环境保护督察群众信访举报转办和边督边改公开情况一览表》(见下表)。

附件:

移动版

主办:北京市丰台区人民政府办公室  承办:北京市丰台区政务服务和数据管理局  政府网站标识码:1101060001  京ICP备20013709号-1 京公网安备11010602060030号

主办:北京市丰台区人民政府办公室
承办:北京市丰台区政务服务和数据管理局
技术服务热线:010-87016810
技术服务邮箱:ftzwjxxgkk@mail.bjft.gov.cn
网站标识码:1101060001 京ICP备20013709号
京公网安备11010602060030号

您访问的链接即将离开“北京市丰台区人民政府”门户网站 是否继续?